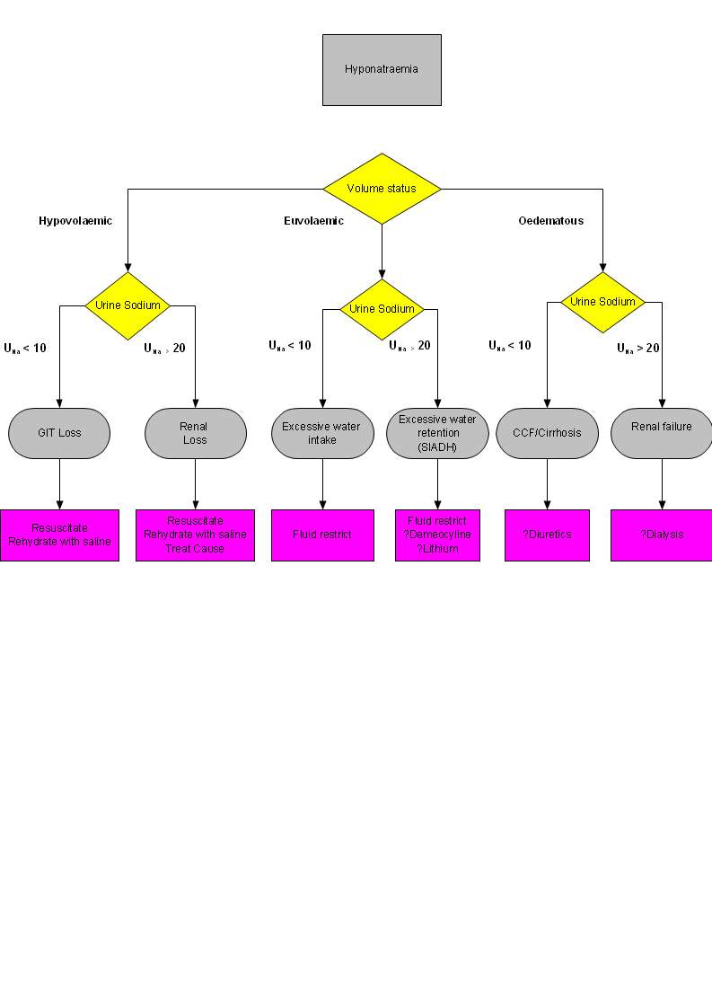
Diagnostic flow chart for Hyponatraemia
Click on the sections of the flow chart for more information
Causes of renal sodium loss
Diuretics
Addison's disease
Renal tubular acidosis
Salt wasting nephropathy